Finally, we’ve made it! We have made it through the February and March sports doldrums and March Madness is here. One of my favorite things about March Madness – other than the upsets and day drinking – is the fact that it means the start of baseball season is right around the corner.
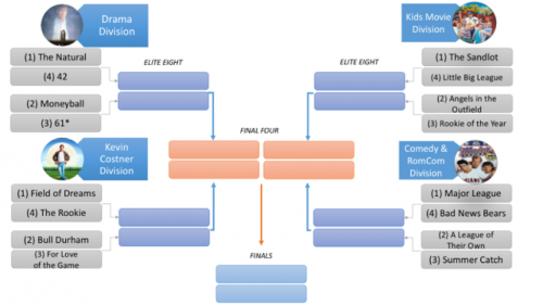
I thought it was fitting to do a Baseball Movie March Madness bracket in honor of the tournament starting. I picked 16 of my favorite baseball movies, broke them into 4 different divisions, and attempted to rank them from 1 to 16. I’m sure plenty of people will disagree with my rankings, but hey, that’s the nature of college sports.
(1) Field of Dreams (2) The Sandlot (3) Major League (4) The Natural (5) Bull Durham (6) Moneyball (7) Angels in the Outfield (8) A League of Their Own (9) Rookie of the Year (10) 61* (11) For Love of the Game (12) Summer Catch (13) 42 (14) The Rookie (15) Little Big League (16) Bad News Bears
Here's the bracket. Please excuse the crudity of this model. I didn't have time to build it to scale or paint it.

All winners are based on votes from Twitter.
The Drama Division Some of the best baseball movies are dramas. The sport translates well to the big screen because it has a unique combination of romanticism and nostalgia which make for a great movie.
(1) The Natural vs. (4) 42
First matchup from The Drama Division. Which is the better baseball movie? #MovieMarchMadness
— Bronx Pinstripes (@BronxPinstripes) March 14, 2016
Apparently I completely underestimated 42. Don't get me wrong, I liked it. It was a good movie about one of the most important moments in US history - not just baseball history. But I've seen it once and don't really have much of a desire to re-watch it. I've seen The Natural at least 5 times and could watch it again right now. Perhaps many people have not seen it since it's a movie from the early 80's and most of the people on Twitter were born in the 90's, but Roy Hobbs knocking the power out with his final home run is Kirk Gibson type stuff. 42 advances, though. (2) Moneyball vs. (3) 61*
Second matchup from The Drama Division. What's the better baseball movie? #MovieMarchMadness — Bronx Pinstripes (@BronxPinstripes) March 16, 2016
I thought 61* would get more of a vote because of the Yankees bias, but the Brad/Jonah chemistry was just too good. Break it down, Jeremy Giambi! https://www.youtube.com/watch?v=o9Q0kp8CMFQ The Kevin Costner Division Nobody does baseball movies like Kevin Costner. His run in 1988-89 with Bull Durham and Field of Dreams was like Florida going back to back under Billy Donovan. A decade later he made For Love of the Game, which wasn't nearly as good, but still respectable. Add in The Rookie starring Dennis Quaid, the poor man's Kevin Costner, and Costner has basically made 4 baseball movies. (1) Field of Dreams vs. (4) The Rookie
First matchup of The Kevin Costner Division. Which is the better baseball movie? #MovieMarchMadness — Bronx Pinstripes (@BronxPinstripes) March 15, 2016
Was it ever in doubt? FoD is the number 1 overall seed in this tourney for a reason. The magic that Costner and James Earl Jones (also a multi-baseball movie threat) was just too much for Dennis Quaid to overcome. PS: This tweet reminds me of an argument I had with my friends. They said Home Alone is not a Christmas movie, which is equally as ridiculous as saying Field of Dreams is not a baseball movie.
@BronxPinstripes well the problem is Field of Dreams isn't a baseball movie..it's a movie about fathers & sons. — jon (@jonsramblings) March 15, 2016
(2) Bull Durham vs. (3) For Love of the Game
Second matchup in The Kevin Costner Division. What is the better baseball movie? #MovieMarchMadness — Bronx Pinstripes (@BronxPinstripes) March 16, 2016
Young Costner in his prime vs. the wily old veteran Costner. What this matchup tells us is grit and balls only get you so far. I need a spin-off movie where Billy Chapel tries to make a return to the mound and recruits Crash Davis to be his catcher. Costner obviously plays both roles. The Kids Movie Division I'm not ashamed to admit that two of my all time favorite movies are Angels in the Outfield and The Sandlot. Sure, there are plenty of kids movies that stink but they usually...hit it out of the park...when it comes to baseball flicks. (1) The Sandlot vs. (4) Little Big League
First matchup in The Kids Movie Division. Which is the better baseball movie? #MovieMarchMadness — Bronx Pinstripes (@BronxPinstripes) March 15, 2016
10 run rule! Smalls, Benny the Jet, Ham Porter, Squints and the rest of the gang just BLEW OUT Billy's Minnesota Twins in the most lopsided of the Sweet Sixteen match-ups. https://www.youtube.com/watch?v=Cj1vF-s1qUM (2) Angels in the Outfield vs. (3) Rookie of the Year
Second matchup in The Kids Movie Division. What's the better baseball movie? #MarchMovieMadness — Bronx Pinstripes (@BronxPinstripes) March 16, 2016
A game for the ages that came down to the final buzzer! The Angels cast was like the 1992 Dream Team. You'd think Danny Glover, Christopher Lloyd, Joseph Gordon-Levitt, Matthew McConaughey, Adrien Brody, and the pigeon lady from Home Alone 2 would overpower Gary Busey and the kid from American Pie, but they put up a hell of a fight. This one has 30-for-30 written all over it. Flap those arms, Roger!

The Comedy & RomCom Division BY FAR the weakest division in this tournament. This is like the Patriot League, sometimes it's not pretty but it's still basketball. (1) Major League vs. (4) Bad News Bears
First matchup in The Comedy & RomCom Division. Which is the better baseball movie? #MovieMarchMadness — Bronx Pinstripes (@BronxPinstripes) March 15, 2016
To be perfectly honest, I've only seen the Bad News Bears remake with Billy Bob Thornton and it wasn't great. Since 30% voted for BNB I'm assuming they are referring to the original because nobody in their right mind would vote for the Billy Bob BNB over Major League. Also, what are the chances that Aaron Judge wears # 99 because of Rick 'Wild Thing' Vaughn? (2) A League of Their Own vs. (3) Summer Catch
Second matchup in The Comedy & RomCom Division. What is a better baseball movie? #MarchMovieMadness — Bronx Pinstripes (@BronxPinstripes) March 17, 2016
On the one hand, A League of Their Own is a very underrated movie with one of my all time favorite baseball movie quotes. On the other hand, Summer Catch has Jessica Biel in it. ALOTO gets the win for actually being a good movie.
https://youtu.be/Xx8cCDthsuk?t=44
That concludes the Sweet Sixteen! The Elite Eight has some excellent match-ups. Can 42 ride the momentum and upset Moneyball? We have a Costner-on-Costner battle for the ages and two of my favorite kids movies of all time will duke it out. Finally, will the heavy favorite Major League take care of business?
Vote for next week's match-ups by following @BronxPinstripes and #MovieMarchMadness. I will be posting the Elite Eight, Final Four, and Finals all next week. A winner will be crowned next Friday!





